2018年11月,由北京大学名誉校董、化学系1985级校友李革博士与赵宁博士伉俪设立的“北京大学李革赵宁教育基金”正式启动。该基金旨在助力北京大学化学与生命科学的学术创新和学科发展,通过支持优秀科研项目的展开,推动突破性研究成果的不断涌现,增进人类健康福祉。基金正式运行以来,北京大学化学与分子工程学院按照基金章程,有条不紊地开展讲席教授聘任及生命科学青年研究项目遴选工作。
“北京大学李革赵宁讲席教授基金”为在北大化学学院工作的世界一流学者提供极具吸引力的发展平台,持续支持受聘讲席教授开展世界领先水平的教学科研工作。2020年聘任讲席教授1名,另有2名讲席教授已通过聘任手续,近期将全职加入化学学院。
2020年度“北京大学李革赵宁讲席教授”介绍:

徐冰君,2011年获美国哈佛大学博士学位,随后在美国加州理工大学从事博士后研究,2013年在美国特拉华大学化工系获助理教授职位,2019年9月获聘长聘副教授。徐冰君教授于2020年9月加入北京大学化学学院,担任“北京大学李革赵宁讲席教授”。徐冰君教授在能源电催化、催化化学工程,特别是针对复杂气固/液固界面的原位光谱研究方面,做出了世界领先的创新型工作,是国际多相催化和电催化领域最优秀的学者之一。加入北京大学以来,徐冰君教授带领团队在能源多相催化领域开展研究,并结合自己在化学工程方面的优势,进一步加强北京大学在化工和能源学科方向的规划与布局。
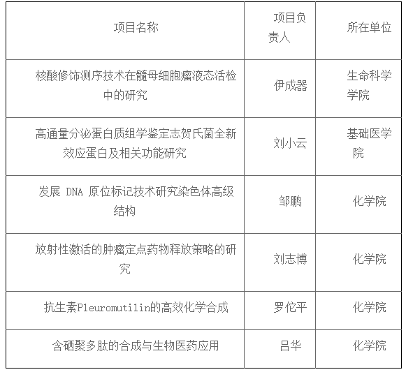
“北京大学李革赵宁生命科学青年研究基金”用于资助在生命科学和化学领域具有突出竞争力与科研价值的研究项目,鼓励和支持有潜力的青年学者开展关键领域基础及应用研究,推动生命科学和医药健康产业的创新和蓬勃发展。第一批项目遴选共收到16个项目申请,经过学术委员会和项目管理委员会两轮评审,共有6个项目获得资助。

第一批项目运行以来,产生了一系列原创性成果,包括20余篇高水平论文和1项专利。
第二批青年研究基金资助项目正在评选中,截至目前,已收到来自北京大学化学与分子工程学院、生命科学学院、基础医学院、分子医学研究所、心理与认知科学学院等20余个项目申请。
多年来,李革、赵宁校友伉俪与北京大学一直保持着良好合作。2009年,在北大化学学科创建100周年前夕,由李革、赵宁校友伉俪创立的药明康德在化学学院设立“药明康德奖教金”,用于奖励化学学院在教学和科研中取得突出成绩的优秀学者。2016年3月,药明康德再次捐资,支持化学学院开设药明康德有机化学讲座,以促进学院的学生培养、学术与科研发展。2018年6月,“北京大学李革赵宁教育基金”设立,李革、赵宁校友伉俪获聘北京大学名誉校董。2019年7月,为感谢李革、赵宁校友对母校教育事业做出的巨大贡献,化学学院将A区大楼命名为“李革赵宁楼”。
在“北京大学李革赵宁教育基金”的大力支持下,化学学院将进一步推动人才队伍建设,开展前沿交叉研究,探索重大科学问题,推动学术创新和学科建设的全面发展。