为弘扬北大精神,展示校友风采,增强广大校友的荣誉感和凝聚力,鼓励校友和校友组织积极参与和开展校友工作,根据《北京大学校友会表彰奖励办法》(2013年9月21日经常务理事会审议通过并生效),北京大学校友会2019年校友工作表彰活动已经启动,共设四个奖项,分别是优秀校友组织奖、优秀校友奖、优秀校友工作奖和校友工作贡献奖。
本次评审共有40个校友组织参与优秀校友组织评选;89个校友组织参与推荐优秀校友人选;87个校友组织参与推荐优秀校友工作者奖项,74个校友组织参与推荐校友工作贡献奖人选。
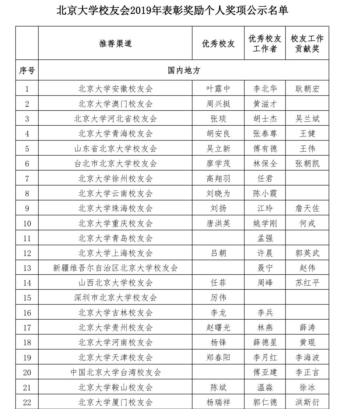
经过北京大学校友会表彰奖励评审委员会初评,共评出优秀校友组织3个,优秀校友86名,优秀校友工作者84名,校友工作贡献奖72名。
现通过“北京大学校友网”进行公示,公示期5个工作日。
如对评审结果有异议,请于11月15日前发送邮件至评审专用邮箱jiang@pku.org.cn。
北京大学校友会
2019年11月8日
附:评审结果
一、优秀校友组织奖
序号 校友组织名称
1 北京大学城市与环境学院院友会
2 广东省北京大学校友会
3 北京大学马来西亚校友会
二、个人奖项




相关附件:
北京大学校友会2019年表彰奖励评审结果公示
北京大学校友会2019年表彰奖励个人奖项公示名单