全球北大校友直援武汉同济医院 做逆行冲锋的北大医学人坚强后盾
来源:湖北省北京大学校友会
时间:2020-02-02
武汉告急!武汉同济医院告急!援助武汉同济医院的北大医疗队告急!2020年2月1日,北京大学湖北校友会迅速决定在代收的全球北大人捐款中,支出首笔捐款20万元备付,已委托北京大学加拿大校友基金会(简称:PKUCanada)创会理事房震宇校友先行垫资,马上在海外抢购所需医疗物资,火速运送发放到武汉同济医院中法新城院区。目前,医疗防护服、护目镜和高规格口罩等医院急需的第一批医疗物资,已经在购置下单中(清单待确定后公布)。
一场全球北大人援助武汉的大接力,一条北大人直接对接湖北医院的救命补给线,争分夺秒,分工协作,昼夜不停,感人且迅速有效地展开了。
1月26日大年初二,北京大学迅速组织第一批援助医疗队驰援到达了武汉,这批主要由北大第一医院、人民医院和第三医院的60名医护人员组成;北京大学湖北校友会第一时间与北大医疗援助队取得了联系,马上组成了以会长刘萌、副会长兼党支部书记吴淮平和校友沈丽琼为成员的后援小组,立即与北大医疗队三院的临时党支部书记袁晓宁进行了对接支援,其后,又与三院领队葛庆岗建立了联系,了解他们的困难和实际需求。

当北大湖北校友会了解到他们所住酒店温度不高时,27日即在京东商城购置了60个电热毯,分批邮寄送到了北大医疗援助队住处,北大山西校友会企业三个农夫食品公司闻讯,也捐赠了30箱240盒开口即食的坚果,慰问援助队,目前,这批坚果正在物流的路上。

上述慰问,代表全球北大校友表达心意,致敬这些向着疫情逆行冲锋的最美北大医学人。据悉,2月1日下午,北大第二批援助医疗队12名医护人员,即将到达武汉,累计将有72位北大医学人冲锋战斗在武汉疫情第一线。
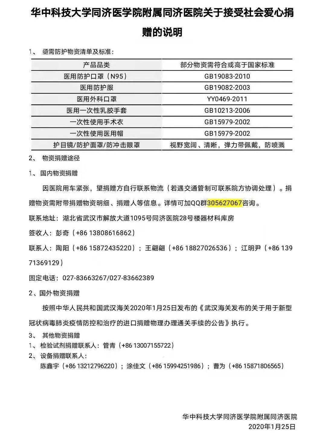
28日,北大湖北校友会会长刘萌与北京大学加拿大校友基金会(简称:PKUCanada)创会理事房震宇取得联系,对接到了“北医人在武汉”的微信群里,马上决定在海外购置医疗物资,由全球校友的捐款支出,直接定点捐赠给北大医疗援助队所在的武汉同济医院。武汉同济医院开列了医院目前的医疗物资需求清单(清单详见下图),请求全球北大校友在国内外进行采购和捐赠。

海外捐助物资的联系方式:北大湖北校友会秘书处甘先生18086649382;王有天校友18607119264。

刘萌会长说,“由北大湖北校友会代收全球北大人的捐款,这是信任,更是责任。我们一定用好每一分捐款,公开每一分捐款去处,让每一分捐款都能发挥最大救援作用,凝聚北大人力量,发挥北大人智慧,绝不会出现红会事件,也绝不会让捐款者失望。”

1、汇款捐款
捐款名称:湖北省北京大学校友会
捐款账号:601212611
捐款开户行:中国民生银行武汉光谷支行
2、微信捐款

3、支付宝捐款

注:请在汇款转账时务必备注“抗疫捐款”和捐助人姓名。